Gurmehak Pannu

This page features a collection of individual and team projects I have worked on.

Wall Drawing Robot

November 2021

Picture

An autonomous robot which can draw various shapes on a vertical surface. Robot motion is controlled by an MCU and drawpath is provided from PC via UART communication.

MCU(MSP430), Firmware Dev (C++), GUI dev (C#)

Winch PCB Design

March 2020

Picture

A PCB with embedded hall sensors to monitor position of moving elements in a winch mechanism. Communicates sensor data to MCU via SPI communication.

PCB Layout(EagleCAD), Circuit Design, Soldering

Belt Tension Checker

December 2019

Picture

A semi-automatic system for an assembly line to check pre-tension of a timing belt. Allows integration with a PLC for automation of the process.

Pneumatics(Festo), CAD(ProE), PLC(Siemens)

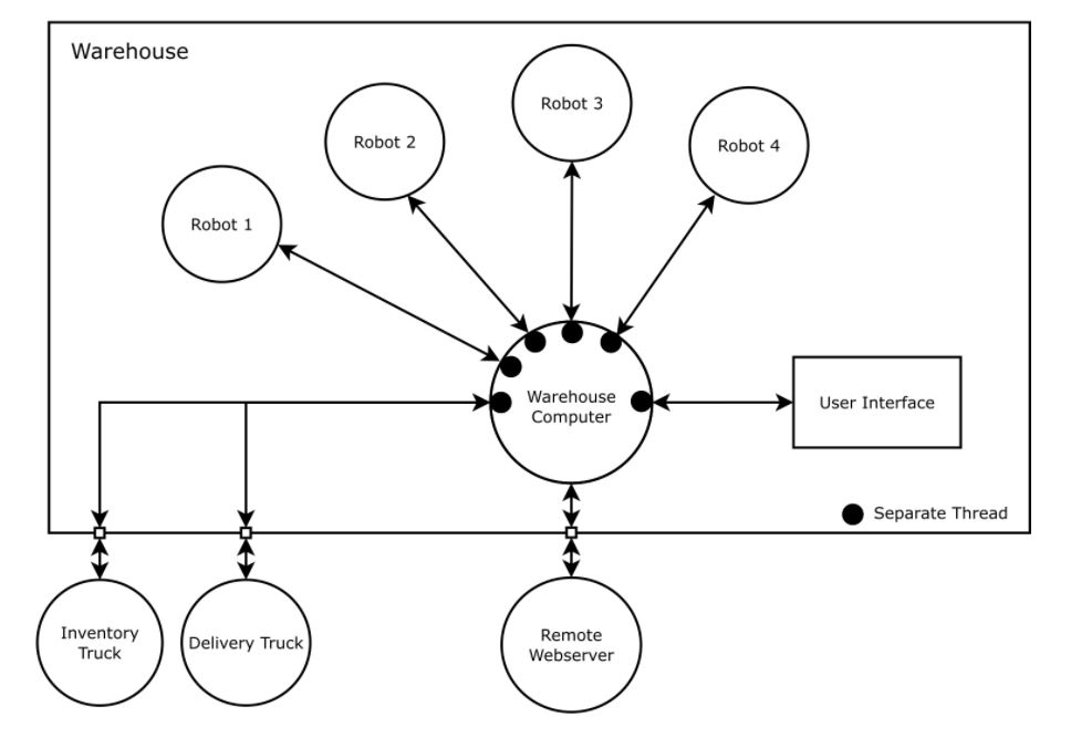
Amazoom

November 2021

Picture

A multi-threaded system to automate warehouse operations for an online retailer. Features a GUI to monitor warehouse operations and a separate order form for clients.

Multithreading, GUI dev (C#), TCP Comms

Boom Sensor Mount

August 2021

Picture

A mechanical mount for a rotary position sensor on a sailboat. Sensor is mounted on the mast of the boat and measures the rotary position of the boom.

Solidworks